
Sit Stand Desk
CA Design
Project Overview
Design and build a simple but elegant custom sit stand desk with key timber elements and basic storage.
The project uses CNC cut Birch 18mm ply and solid rosewood timber to create a clean high quality wooden aesthetic with core areas of visual focus in hardwood.
Deliver an 1800mm wide and 750mm deep desk with basic storage and a warm wood aesthetic. The design uses OTS heavy duty sit stand desk legs and should have basic cable management.
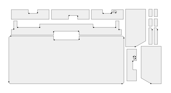
This design used CNC cut birch ply for the desk top, draws and bracing elements. A double up of ply was used for the back underside of the top to create structural rigidity and an easy location elements for the legs and drawers, making assembly and disassembly easy.
Focus on ease of build and assembly meant the final product came together quickly and easily. The bracing element was effective in locating the legs and draws and made assembly painless. The draws and table top were edge banded before being assembled. The rosewood elements were dry fitted then secured in place with screws. Finally the desktop was finished with a few coasts of tung oil.







